
Genetic Algorithm Optimized Stacking Approach to Skin Disease Detection
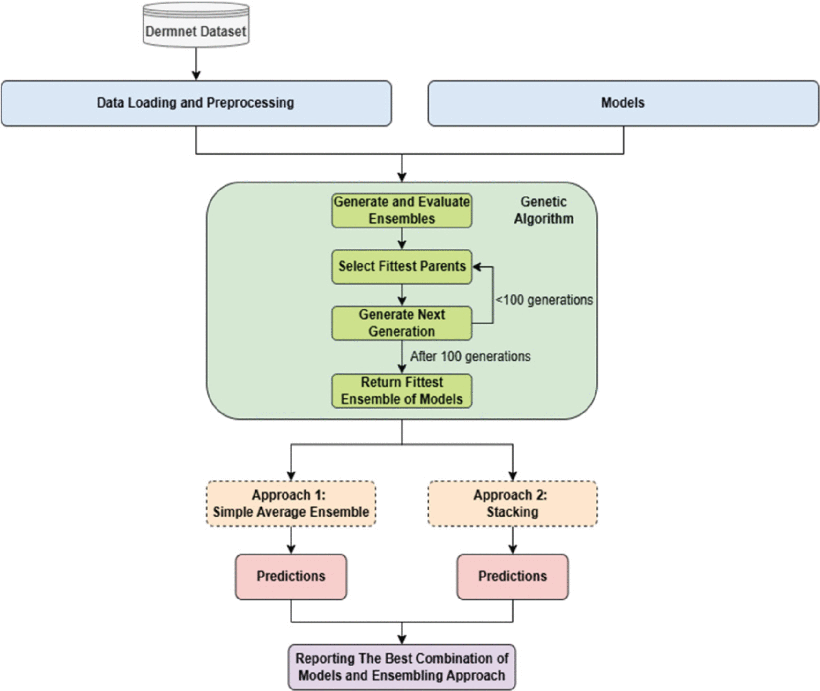
Link Paper Abstract Detection and treatment of skin diseases is a complicated process given the existence of about 3000 skin diseases. This adds complexity to the process of diagnosing skin diseases, highlighting the need for accurate detection to effectively treat the condition. Current deep learning-based skin detection tools generally focus on a narrow subset of skin diseases, work on relatively small datasets, and rarely achieve a Top-5 accuracy above 70%. Ideally, disease detection systems should possess the capability to detect and classify skin diseases, taking into account various environmental and situational factors. To overcome these challenges in detecting skin diseases, a deep learning-based system is proposed, utilizing an ensemble method with existing architectures to enhance performance through the integration of multiple models along with encoding to better adapt to varying inputs. The proposed deep learning-based system is trained on the DermNet dataset and uses a genetic algorithm optimized ensembling to enhance overall performance, resulting in a Top-5 accuracy of 74% on the DermNet dataset, a 5% improvement over the compared works. The system’s performance is also evaluated using the HAM10000 dataset where the proposed system demonstrates an accuracy of 91.73%, a 2% improvement over the highest accuracy reported in the compared works. ...